上海領科2023年春招考試試題匯總
時間:2022-12-10
來源:領科教育
作者:未知
在2022年12月3日的時候,上海領科完成了今年第二場春招考試,也是今年的最后一場,不少同學反映說這場考試比上一場難度增加了不少,體現在了題量及題目的難度上,其實根據最新的情況來看,不單單是領科這樣,其它國際學校也出現了變難的情況。
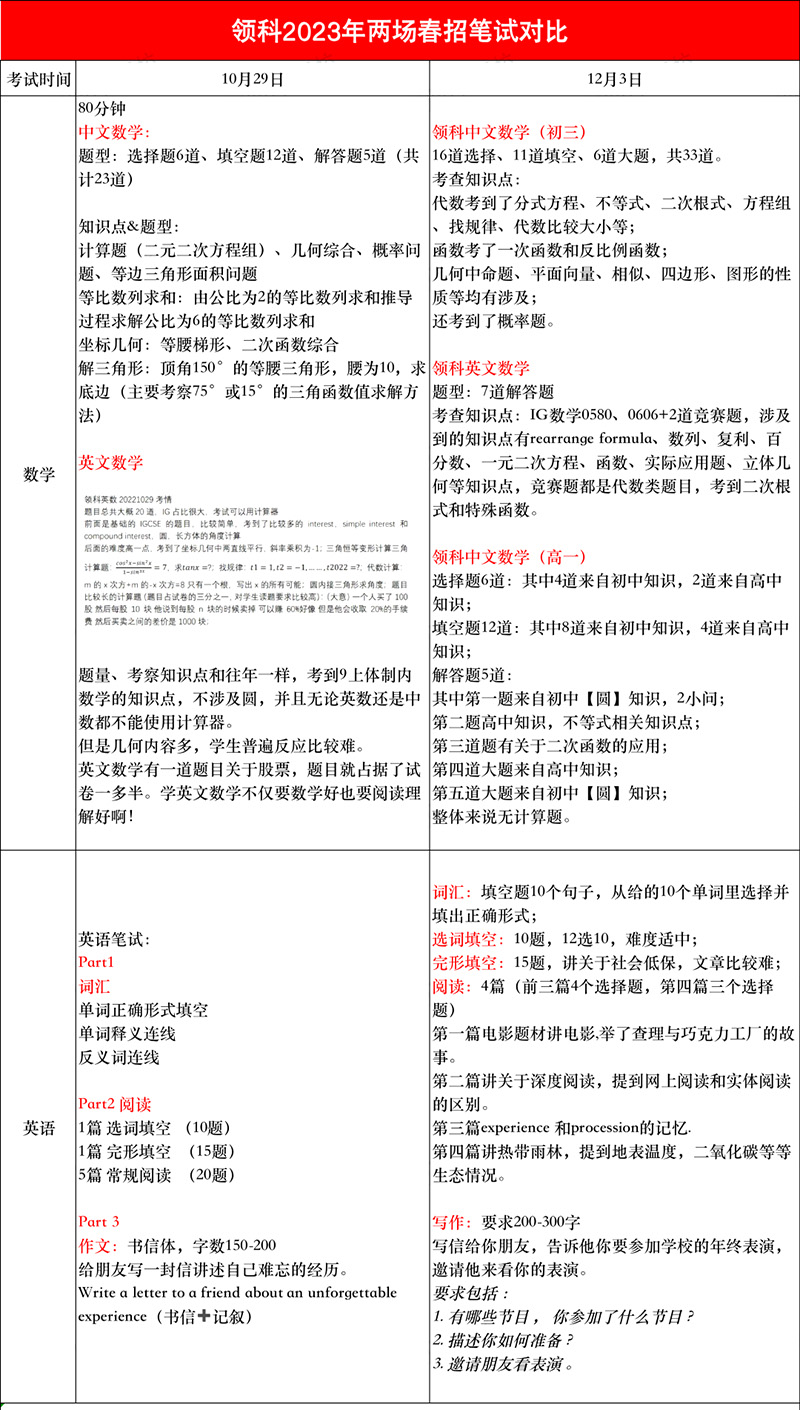
本期我們從網上給大家匯總了一下領科教育上海校區這2場春招考試都考了哪些題目,下面我們一起來看看吧。
如果大家想要獲取更多滬杭國際高中升學擇校、全真入學模考等信息,可以直接在線給我們老師留言,也可以留下您的姓名和電話,晚些時候會有老師給您回復。
春招英語:
領科今年英語沒有大的改動,一如即往的對詞匯要求高,兩次作文都是書信體,說難也不難。說簡單,但閱讀要求也不低,所以按往年要求備考,問題不大。
春招數學:
領科今年春招的數學難度又上了一個檔次,時間短,題目多,題目難,對于學生們來說是一個不小的挑戰,說明從今年開始領科不光看重以往一直重視的英語科目,同時非常重視理科人才的選拔!
面試主要以小組討論、圖片描述為主,小組辯論環節偏難,也有一對一提問,有30%的面試淘汰率。
對了備考領科的同學們來說,不像部分學校會強調學生的英語語言能力或者理科思維,甚至部分題目刁鉆,領科的話要求學生的英語和數學都不能出現明顯跛腿的情況,還有參加領科的同學筆試結束以后就需要學生等待面試的時間,如果大家想要獲取更多上海國際高中升學擇校信息,請關注我們網站的其它內容。
